体医融合运动正骨培训班
2026-02-02
体医融合运动正骨班介绍
一、项目背景与价值
脊柱相关疾病(颈肩腰腿痛)是全球医疗领域的研究热点,其诊疗技术的革新始终围绕“精准、安全、长效”展开。当前主流技术包括中医整脊、美式整脊及米兰正骨三大体系,各有优势亦存局限:
(一)传统技术的分野与局限
(二)运动正骨的创新突破
体医融合运动正骨融合中医正骨、美式整脊、米兰正骨及及运动康复核心优势,以“安全复位+运动康复”为核心理念:
(三)项目价值:
运动正骨
——让专业更专业!
运动正骨
——让健身教练能安全正骨!
运动正骨
——让正骨医师告别“治标不治本”!
运动正骨
——让治痛医师突破瓶颈!
二、本期优惠
本次培训班的课程时长为5日,本课程的培训费用为7800元。本期推出优惠活动,每人仅需4800元!本次培训限定报名名额60名,请有意者抓紧时间报名。
三、培训对象
1.医疗机构从业者:二/三级医院骨科、疼痛科、康复科、麻醉科、风湿科、中医科、神经内/外科等颈肩腰腿痛诊疗相关医护;
2.基层医疗人员:一级医院、社区卫生服务中心/站、私人诊所、中医馆等颈肩腰腿痛诊疗及整脊正骨相关从业者;
3.运动康复领域:体育界运动康复师、健身机构康复技术人员。
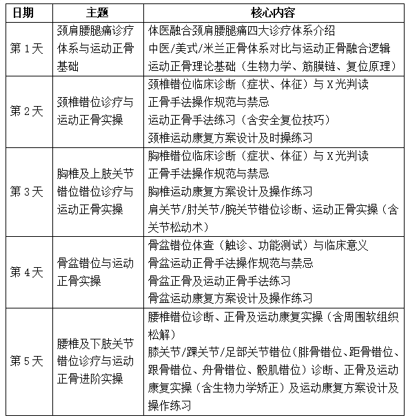
四、课程安排
本培训班链接为2026年举办培训班,具体培训时间和培训地点(广东省珠三角),根据报名情况安排,提前1月通知大家。
本课程以“理论+诊断+实操”为核心,分部位系统讲解颈胸上肢相关疾病的运动正骨技术,具体安排如下:
五、报名须知
(一)报名方式
通过本链接支付全款培训费完成报名(平台定金支付链接同步开放,定金金额:500元)。座位按全款支付及尾款到账时间先后排序。
(二)费用缴纳规则
1. 定金与尾款:支付定金后视为预报名,开课前1月需缴清尾款(4800元-500元=4300元);
2. 退改政策:
开课前申请退款,扣除总费用15%(720元);
开课后不予退款;
学员可转让名额(需开课前5天提交受让者信息);
因不可抗力(自然灾害、政策调整等)无法参训,可申请延期(1年内)或退款(扣除已发生费用);
3. 开班条件:满30人开班,未达人数可退款或转其他班级;
4. 特别说明:报名后因个人原因未参训且未转让/延期,已支付费用不予退还。
(三)其他提醒
1. 课程内容可能根据临床最新进展微调,以现场授课为准;
2. 报名后请及时关注通知。本链接为2026年课程预报名链接,因场地档期和老师假期原因,上课时间有可能发生微调,具体开课时间、地点以开课前1月的公告时间为准;
3. 建议携带临床案例资料(影像片、病历等),便于实操答疑。
六、教学大纲
1. 体医融合颈肩腰腿痛四联诊疗体系的介绍;
2. 中医正骨、美式整脊、米兰正骨的对比研究;
3. 骨关节错位的全身整体诊疗思路;
4. 颈胸椎错位的X片诊断;
5. 颈椎错位的临床诊断、正骨、运动正骨及运动康复;
6. 胸椎错位的临床诊断,正骨和运动康复;
7. 肩关节错位的临床诊断、正骨、运动正骨及运动康复;
8. 肘关节错位的临床诊断、正骨、运动正骨及运动康复;
9. 腕关节错位的临床诊断、正骨、运动正骨及运动康复;
10. 腰骨盆位的X片诊断;
11. 骨盆错位的临床诊断、正骨、运动正骨及运动康复;
12. 腰椎错位的临床诊断,正骨和运动康复;
13. 膝关节错位的临床诊断、正骨、运动正骨及运动康复;
14. 踝关节错位的临床诊断、正骨、运动正骨及运动康复;
15. 足关节错位的临床诊断、正骨、运动正骨及运动康复。
